北京邮电大学2025年研究生调剂信息
4月8日起2025考研调剂系统已经开通,北京邮电大学公布2025年硕士研究生招生考试调剂公告,具体2025考研调剂专业、考研调剂名额、考研调剂系统开放时间、2025考研调剂安排等,和海天考研复试直通班指导老师一起看看吧!
一、调剂基本要求
1、考生初试成绩须符合第一志愿报考专业在调入地区的全国初试成绩基本要求,并符合调入专业的报考条件和复试要求。
2、原则上,考生第一志愿报考专业与调入专业相同相近,或初试科目与调入专业初试科目相同相近。
3、第一志愿报考法律(非法学)专业学位的考生不得调剂到其他学科专业,其他学科专业的考生也不得调剂到该专业。
4、我校全日制调剂专业只接收第一志愿报考全日制专业的考生,非全日制调剂专业可接收第一志愿报考全日制或非全日制专业的考生。
5、报考“少数民族高层次骨干人才计划”的考生不得调剂到该专项计划以外;未报考的不得调剂到该专项计划。
二、接收调剂程序
1、所有调剂考生须登录“调剂系统”填写调剂志愿,完成调剂、复试、拟录取的相关程序,未申请注册调剂的一律无效。
2、学校在“调剂系统”公布缺额信息。每次开放调剂系统持续时间不低于12个小时。在此期间,学校不会向考生发送复试通知和解锁考生志愿。
3、系统开放12小时后,学校将根据“调剂系统”中的考生志愿和调剂要求,筛选调剂考生,并向考生发送“复试通知”。考生接受“复试通知”后,在复试前登录各院网站查看复试细则和相关通知。
4、复试结束后,约5个工作日内学校将通过“调剂系统”向拟录取考生发送“待录取通知”。在规定时间内,未接受“待录取通知”的考生,视同放弃录取。
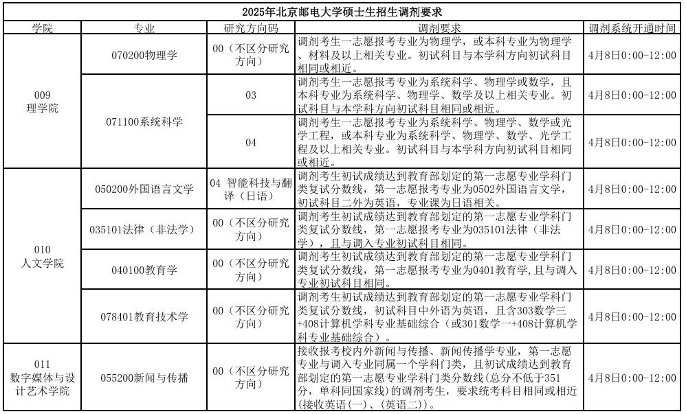
三、接收调剂的专业
1、普通计划
接收调剂学科专业的调剂要求及开通调剂系统时间详见附件,后续将在“全国研究生招生信息网(http://yz.chsi.com.cn/)”调剂系统发布,敬请关注。
2、少数民族骨干计划
根据教育部下达少数民族骨干计划总数和一志愿考生复试结果,我校少数民族骨干计划缺额信息见下表,各专项报考要求详见北京邮电大学研究生招生信息网《关于报考少数民族高层次骨干人才计划硕士研究生有关事项的说明》(https://yzb.bupt.edu.cn/info/1010/1048.htm)。

调剂要求:



▶更多往年国家线:点击查看
大家及时关注各院校考研复试安排,海天考研网也持续更新!初试只是敲门砖,复试才是决定你上岸的关键因素!2025海天考研复试辅导班,帮助同学们进行考研复试技巧点拨、英语听力辅导、复试调剂等,提前了解提前备考,上岸更有把握!


下一篇:长春大学2025年研究生调剂信息



